yl23455永利集团营养与功能食品研究方向: Innovative insights into the interaction dynamics and gel properties of myofibrillar protein with structurally diverse pectin
Carbohydrate Polymers
(中科院一区,JCR一区,TOP期刊,IF=10.7)
1 研究背景
果胶是一种存在于植物细胞壁中的水溶性纤维,由于其凝胶形成、稳定和增稠特性,在食品工业中被广泛用作功能性成分。果胶的分子量(Mw)、酯化度 (DE) 和侧链支化,显著影响其物理化学性质,尤其是它与蛋白质的相互作用。例如,低 DE 果胶通过增加静电相互作用来提高蛋白质凝胶质量,而高度支化的果胶促进分子缠结,突出了结构多样性在确定果胶在蛋白质凝胶中的功能作用方面的重要性。然而,大多数研究都集中在孤立的结构特征上,例如 DE 或侧链支链,而没有评估它们潜在的协同或拮抗作用。这种有限的研究范围限制了我们对果胶综合结构变异如何调节蛋白质相互作用和凝胶特性的理解。
肌原纤维蛋白(MP)是肌肉组织的主要成分,可形成热诱导凝胶,从而决定加工肉制品的质地和质量。虽然纤维素和菊粉等多糖通常用作凝胶增强剂,但果胶由于其出色的生物相容性和对蛋白质的强亲和力而受到广泛关注。果胶与 MP 的相互作用潜力受其结构属性(包括 Mw、DE 和分支)的强烈影响。
我们假设果胶之间的结构差异(包括Mw、DE 和支化)显著影响它们与MP 的相互作用并调节凝胶化特性。高分子量果胶有望通过提供更大的分子网络来增强物理交联,而高DE果胶尽管静电结合减少,但仍可能促进疏水相互作用。鉴于疏水相互作用对于 MP 热诱导凝胶化至关重要,高DE果胶可以稳定凝胶基质。此外,预计高度支化的果胶将通过增加分子缠结来提高凝胶稳定性。这些组合的结构效应可能会协同或拮抗地影响MP凝胶化,最终塑造凝胶质地和稳定性。
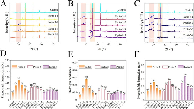
为了验证这一假设,本研究选择了三种具有明显结构差异的果胶类型,这些果胶代表了常见的商业果胶类型:低DE/低Mw、中DE/中Mw和高DE/高Mw。这些类型包括市售果胶的典型结构范围,具有重要的实际意义。具体而言,果胶 1(低DE, 34.90%;Mw, 131.62 kDa)具有短侧链、高GalA含量(80.52 %)和低支化的特点,使其适用于研究低酯化和短链结构对蛋白质结合和凝胶化的影响。果胶2(中等DE, 60.79 %;Mw, 168.60 kDa)反映了市售果胶的共同特性,可作为综合分析的标准参考。果胶3(高DE, 75.29 %;Mw, 201.55 kDa)具有更长的侧链和更高的支化,使其成为研究高酯化和支化对MP相互作用的调节作用的理想选择。
2 文章标题页详情

3 研究成果
3.1内容简介
通过流变学、光谱学和热力学分析,本研究评估了代表性果胶如何调节MP 凝胶化特性并阐明了潜在机制。研究结果不仅弥合了果胶-蛋白质相互作用方面的知识差距,还为商业果胶在肉制品开发中的精确应用提供了理论指导。本研究为设计富含膳食纤维的低脂或功能性肉制品提供了有价值的见解,为食品行业提供了创新策略。
本研究研究了三种结构不同的苹果果胶组分与不同比例的肌纤维蛋白之间的相互作用,重点研究了它们对凝胶行为的影响。果胶与肌原纤维蛋白的最佳配比(1:7)促进了肌原纤维蛋白从α-螺旋结构向β-片状结构的转变,使其热稳定性提高1.2倍。这一比例也增加了巯基、疏水基和色氨酸残基的暴露,促进了分子间链纠缠。我们的结果表明,果胶的分子量和酯化程度是胶凝性能的关键决定因素。具体而言,与最低分子量(131.6 kDa)和酯化度(34.9 %)的果胶相比,最高分子量(201.6 kDa)和酯化度(75 %)的果胶对肌原纤维蛋白的亲和力提高了97.3% ,与肌原纤维蛋白的交联密度也最高。与对照组相比,这些分子相互作用显著提高了保水能力(增加33.8% )和质地属性(硬度增加1044% ,弹性增加31.5% )。这些发现突出了果胶结构在食品蛋白应用中的作用,为设计功能性蛋白质食品系统提供了潜在的策略。


3.2 研究结论
该研究证明了果胶结构在调节MP凝胶行为中的关键作用,其中分子量和DE被认为是凝胶功能特性的关键决定因素。突出了高Mw和高DE的协同作用,促进了密集交联网络的形成,显著提高了凝胶的力学性能。这两种结构因素的综合影响导致凝胶网络更加坚固,提高了其机械强度和稳定性。这些发现为果胶结构变化如何影响果胶-蛋白相互作用和凝胶动力学提供了新的见解。然而,该研究的一些局限性值得进一步调查。Mw和DE对凝胶形成的相对贡献,以及单个MP成分(如肌凝蛋白和肌动蛋白)在凝胶形成中的具体作用尚不清楚。此外,这些成分和不同果胶组分之间的相互作用尚未完全了解。未来的研究应该解决这些差距,以优化功能性食品系统的设计,特别是在肉制品凝胶配方中。
4 专家简介

张建(通讯作者),博士,教授。2002年于延安老员工物教育专业获理学学士学位,2005年于西北农林科技大学农药学专业获工学硕士学位,2011年于中国农业大学食品科学专业获工学博士学位。2011年起任教于yl23455永利集团,2016年被评为教授。主持国家自然科学基金“蛋白质氧化引起新疆高白鲑肌肉蛋白功能性变化及其机理的研究”、“体外羟自由基氧化条件下内源蛋白酶对高白鲑肌原纤维蛋白作用的研究”和“新疆冷水鱼抗冻蛋白的结构特性及抗冻机理的研究”项目等。近年以第一作者或通讯作者在International Journal of Biological Macromolecules、Carbohydrate Polymers、Ultrasonics Sonochemistry和Food Chemistry等国际学术刊物上发表文章40余篇。

余函,yl23455永利集团2021级硕士研究生,主要研究方向为蛋白改性及凝胶制备。
5 团队介绍
yl23455永利集团营养与功能性食品研究方向主要围绕水产品理论与技术、功能食品工业化、有害物检测等领域开展科学研究,主要研究方向包括美拉德反应初期产物形成控制及健康食品创制研究、蛋白质氧化调控与产品品质提升技术研究、新疆特色动植物贮藏及加工过程中有益组分的营养及功能评价、有害组分的发生机制及调控检测方法、产品开发及副产物的综合利用等方面的研究等。