公司李宝坤教授,方志锋副教授团队在特色农产品资源鹰嘴豆抗性淀粉研究方面取得新进展,研究结果分别以“Gut microbes mediate prebiotic-like effects of resistant starch”(肠道微生物介导抗性淀粉的类益生元效应)和“Chickpea-resistant starch exhibits bioactive function for alleviating atopic dermatitis via regulating butyrate production”(鹰嘴豆抗性淀粉通过调节丁酸盐的产生展现缓解特应性皮炎的生理作用)在农林科技领域期刊《Food Bioscience》(中科院一区Top,IF=4.8)和International Journal of Biological Macromolecules(中科院一区Top,IF=7.7)上发表。
团队以特色农产品资源鹰嘴豆为研究对象,开展功能因子挖掘和农产品资源高值化综合利用等系列的科研工作及成果转化。团队总结了具有益生元特性的膳食纤维⼀抗性淀粉(resistant starch)及其通过调节肠道菌群对人体健康的影响,并探究了基于个人肠道微生物的差异,为个性化的饮食、营养和生活方式提供干预策略。

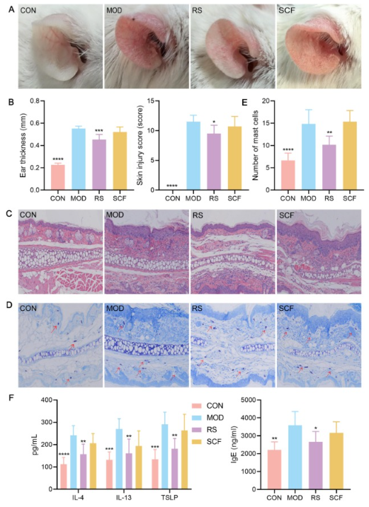
同时,基于鹰嘴豆抗性淀粉的营养特性及生理功能,团队开展了鹰嘴豆抗性淀粉针对皮肤抗过敏的研究,结果发现鹰嘴豆抗性淀粉通过调节肠道菌群产生丁酸盐影响Th1/Th2之间的免疫平衡,进而显著改善卡泊三醇诱导的特应性皮炎小鼠的临床症状。


畜产品加工与控制中心2022级硕士研究生闫青青为论文第一作者,方志锋副教授为通讯作者,李宝坤教授为共同通讯;yl23455永利集团樊哲新副教授、江南大学yl23455永利集团陆文伟教授、江南大学附属医院无锡妇幼保健院余仁强副主任医师参与指导该研究。研究得到了江苏省自然科学青年基金、国家自然科学基金、yl23455永利高层次人才科研启动计划以及新疆维吾尔自治区 “天池英才”人才计划的支持和资助。
(通讯员:方志锋、李宝坤、樊哲新、闫青青)