
近日,yl23455永利集团高飞飞副教授指导研究生在LWT-Food science and technology(中科院一区Top,IF=6.0)发表了题为“Enhancing physicochemical properties, organic acids, antioxidant capacity, amino acids and volatile compounds for ‘Summer Black’ grape juice by lactic acid bacteria fermentation”(通过乳酸菌发酵提高“夏黑”葡萄汁的有机酸、抗氧化能力、氨基酸和挥发性化合物的含量)的原创性研究论文。
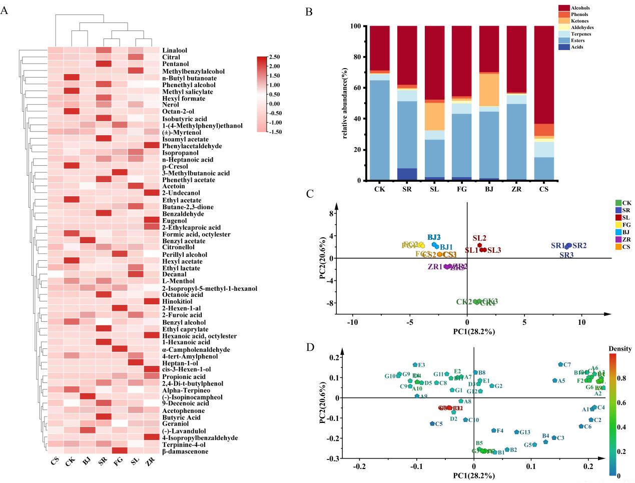
“夏黑”是一种在新疆种植的无核鲜食葡萄,富含有机酸、多酚类化合物、碳水化合物和氨基酸多种等营养功能成分,广受消费者喜欢。因其成熟时间短、贮藏成本高,目前以鲜食为主,导致其产品单一。本研究以其为原料,利用多种不同乳酸菌株接种发酵夏黑葡萄汁,基于理化特性、功能性成分、抗氧化能力、氨基酸含量和挥发性化合物揭示了不同乳酸菌株对夏黑葡萄汁的影响,同时,利用多种统计学处理方法筛选出了不同组间的差异性标志物。该研究为夏黑葡萄精深加工提供了技术支撑,对葡萄产业的延伸和新疆区域经济的发展具有重要意义。
yl23455永利集团葡萄与葡萄酒研究中心2023级硕士研究生陈一雯为论文第一作者,程卫东研究员与高飞飞副教授为共同通讯作者。本研究得到了新疆生产建设兵团重点领域科技攻关计划(编号2023AB004-02)、新疆生产建设兵团重点领域科技攻关计划项目(编号 2022ZD059)、yl23455永利高层次人才研究项目(编号RCZK202347)的支持和资助。
