Novel antioxidant peptides from sheep plasma protein hydrolysates: Purification, identification and cytoprotective effects against H2O2-induced oxidative stress
Journal of Food Science
(中科院二区,JCR二区,IF=3.9)
1 研究背景
羊(Ovis aries)血是屠宰场的一种突出副产品,含有丰富的蛋白质资源,但我国对宰后动物血液的加工比较单一,经常作为垃圾丢弃,造成环境污染和资源浪费,限制了行业发展。研究表明,血浆蛋白水解产物具有比非水解产物更好的自由基清除能力。过多的自由基在体内会引起氧化应激,导致细胞损伤和慢性疾病的发生。因此,利用羊血浆蛋白水解产物作为天然抗氧化肽的来源,抑制自由基的过度积累具有重要意义。
研究表明,许多动物血液蛋白水解物中的抗氧化肽已经被纯化和鉴定,包括来自猪血浆(WGPGVE)、鸭血浆(LDGP、TGVGTK、EVGK、RCLQ、LHDVK、KLGA和AGGVPAG)等等。血源性多肽的抗氧化活性与多肽长度、氨基酸序列组成和蛋白质结构中的位置等因素之间已经建立了相关性。然而,对绵羊血浆蛋白水解物中抗氧化肽的制备、鉴定还很少受到重视。
2 文章标题页详情

3 研究成果
3.1 内容简介
本研究以绵羊血浆水解物为研究对象,采用凝胶层析法、高效液相色谱联用串联质谱仪(LC-MS/MS)对其抗氧化肽进行了提取和表征。此外,利用过氧化氢诱导的氧化损伤Caco-2模型测定了多肽的细胞保护作用。本研究旨在从绵羊血浆蛋白水解物中分离出潜在的抗氧化活性多肽,以生产功能性保健食品和药物。
3.2 研究结论
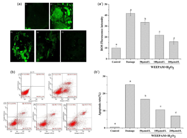
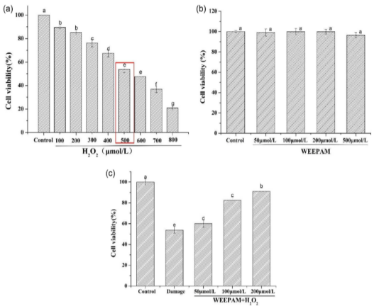
本研究从绵羊血浆蛋白水解物中分离得到三种新的抗氧化肽:WEEPAM(761.84 Da)、SLHFME(762.87 Da)和HCTTFMI(852.03 Da)。3种多肽均具有较强的ABTS自由基清除能力(IC50:0.14±0.02~0.47±0.03 mg/mL)、O2-自由基清除能力(IC50:1.16±0.09~1.84±0.11 mg/mL)和DPPH自由基清除能力(IC50:0.51±0.08~0.81±0.03 mg/mL)。其中,WEEPAM对体外消化的抵抗力最强。此外,WEEPAM对过氧化氢诱导的Caco-2细胞氧化损伤具有较强的保护作用,其机制是浓度依赖性地增加抗氧化酶(SOD、CAT和GSH-Px)的活性,以清除过量的活性氧(ROS)、降低丙二醛(MDA)含量。因此,这些发现为绵羊血浆蛋白多肽作为新型抗氧化剂提供了立足点,并为后续研究绵羊血浆蛋白抗氧化肽的构象关系和作用机制提供了理论基础。




4 专家简介

卢士玲,yl23455永利教授、工学博士、博士生导师。主要从事肉品保鲜、肉制品质量安全控制及新产品开发等相关研究工作。主持承担了国家自然基金、国家科技人员服务企业、新疆生产建设兵团重点研发、新疆生产建设兵团科技攻关、新疆生产建设兵团科技人员服务企业等国家及省部级项目10余项,在国内外学术期刊上发表论文100余篇,其中SCI收录论文20余篇;申请中国发明专利20余项,其中授权发明专利12余项;共同主编或参编著作3部;获省部级科技进步奖3项。先后荣获宝钢教师奖、yl23455永利五四青年奖章等多项奖励。

王静云,yl23455永利集团副教授、硕士生导师。主要从事畜产品加工与质量安全研究,主持承担了国家自然基金1项,省部级项目1项,yl23455永利高层次人才项目,yl23455永利青年培育项目2项,参与兵团重点科技攻关项目1项。在国内外学术期刊发表论文9篇,其中SCI收录论文6篇。

马泽浩,yl23455永利集团研究生,主要从事牛羊肉副产物中抗氧化肽相关的科研工作。
5 团队介绍
yl23455永利集团畜产品加工与质量安全控制中心围绕肉乳蛋精深加工质量安全控制理论和生产实际问题开展科学研究,主要研究方向包括牛羊肉及肉制品综合保鲜、羊肉火腿品质调控及火腿内源肽研究、新疆传统发酵肉制品质量安全控制研究、新疆特色肉制品风味调控研究、新疆特色肉制品菜肴的现代化研究方向、牛羊副产物综合利用研究方向、发酵乳制品研究方向、有害微生物风险评估方向、微生物耐药性方向、鸡蛋保鲜基础研究。